iTarea
| iTarea | |
|---|---|
| Tipo | Activities |
| Conjunto | https://moodle.org/plugins/browse.php?list=set&id=54 |
| Descargas | https://moodle.org/plugins/view.php?plugin=mod_iassign |
| Problemas | https://github.com/leonidasbrandao/iAssign/issues |
| Discusión | http://moodle.org/mod/forum/view.php?id=44 |
| Mantenedor(es) | Patricia Rodrigues |
Nota: Pendiente de Traducir. ¡Anímese a traducir esta página!. ( y otras páginas pendientes)
iAssign (interactive Assignment) package aims to enhance activities in Moodle, allowing the incorporation of "interactive Learning Module" (iLM) to Moodle. iAssign also provides: an area to teachers cooperate; a filter to incorporate any iLM in any Moodle text; and a modified TinyMCE editor. Some of the iLM that comes with iAssign are: iGeom, iGraf and iComb.
See this page in portuguese: pt_br:iTarefa
Introduction
This is the iAssign (Interactive Assignment) package, an iMath free system to enrich activities in Moodle. It is created by Leônidas de Oliveira Brandão and Patricia Rodrigues.
iAssign's goal is to increase interactivity in activities related to specific subjects (such as Geometry, Functions, Programming,...) in a flexible way.
In order to improve interactivity, iAssign makes use of iLM (interactive Learning Module), that is any interactive tool that runs under a Web browser. Typically an iLM is a Java applet or an HTML5 package with a few (mandatory) communication methods, all based on HTTP protocol. This implies that any applet can easily became an iLM and can be integrated to Moodle under iAssign package.
If the iLM offers automatic assessment functionality, iAssign is able to deal with it. Under such iLM, iAssign provides immediate feedback to the student, and the teachers can get instant information about their activities (including reports about the student performance).
It can be added new iLM into iAssign, at any time, but (for security reason), only the administrator has the privilege of integrating new iLM into iAssign. Once integrated, an iLM can be used by anyone registered in your Moodle. For instance, an user with privileges of "teacher" is allowed to use the iAssign authoring tools to create activities with any iLM (like iGeom, iGraf, or iVprog, respectively to related to the subjects of Geometry, Functions, or Programming).
These plugins are called interactive Learning Modules (iLM), and examples of iLM that comes with iAssign are:
- iGeom: Interactive Geometry
- iGraf: Interactive Graphics and Functions
- iComb: Interactive Enumerative Combinatorics
- ivProg: Visual and Interactive Programming on the Internet
Installation
- Get last version of iAssign SET in SET entry.
- Unpack iAssign in mod folder of your Moodle dir.
- Unpack iAssign Filter in filter folder of your Moodle dir.
- Unpack Manager Interactive Activities of iAssign in block folder of your Moodle dir.
- Unpack Insert interactive activity (iAssign) by TinyMCE editor in lib/editor/tinymce/plugins folder of your Moodle dir.
- Under role administrator, go to the Site administration and click on Notifications.
- Enable the mod iAssign and filter iAssign Filter.
Features
This module is based on Moodle plugin assign, so it has the features of this plugin. Below is a list of additional features that it has:
- Allows you to create, edit and delete interactive activities pre-defined types through iLM included:
- IGeom: Interactive activities of geometry.
- IGraf: Interactive activities of graphics and functions.
- IComb: Interactive activities of enumerative combinatorics.
- IvProg: Visual and Interactive activities of programming.
- Allows creation of activities, testing, and exercise (evaluation);
- Each activity allows the use of comments between the teacher and students;
- An repository for manager files for use in iLM:
- Manage files and folders;
- Editor of iLM files online;
- Upload files and folders;
- A manager iLM to allow insertion, editing, versioning, and deleting iLM;
- Send notifications to teachers and students on the use of activities;
- And some more.
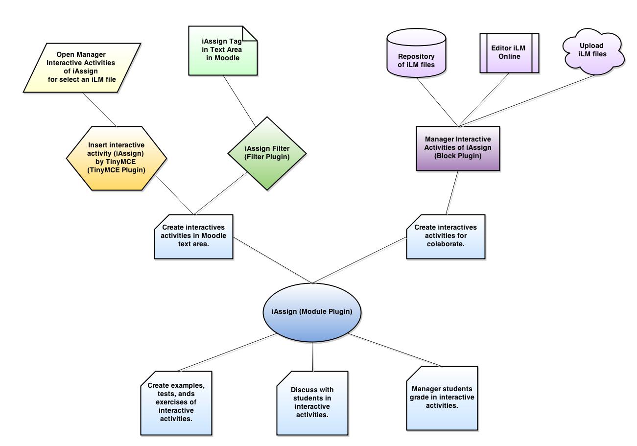
Components
To enjoy the features of Moodle in a complete way the iAssign was separated into several components, and seamlessly it can bring resources to the use of interactive activities in Moodle.
The separation of the components can be seen most visibly in the schematic below:
Manager Interactive Activities of iAssign (Block Plugin)
This plugin is a block allowing access an area to the teachers' cooperation for manager interactive activities of iAssign.
See more documentation page.
iAssign Filter (Filter Plugin)
This plugin is a filter to incorporate any iLM (interactive Learning Modules) activities in any Moodle text.
See more documentation page.
Insert interactive activity (iAssign) by TinyMCE editor (TinyMCE Plugin)
This plugin is a plugin for TinyMCE editor for insert any iLM (interactive Learning Modules) activities in any Moodle text.
See more documentation page.
Examples of Use
Comming soon...
New Proposals
- Allow iLM in HTML5 package;
- Plugin for Atto editor;
- iAssign question type;
Contributors
- Authors
- Developers
- Translators
Development and Financing
Institute of Mathematics and Statistics - University of São Paulo.
Laboratory of Informatics in Education (LInE)
iMath project - interactive Math on Internet
http://line.ime.usp.br | http://www.matematica.br | http://www.usp.br/line



